今天是
站群导航
伊犁技师培训学院
部门
招生就业处
教务科研处
培训处 | 职业技能认定中心
思政处
学保处·团委
院系
烹饪工艺系
机电工程系
汽车工程系
旅游艺术系
信息工程系
招生就业处
热门搜索:
×
搜索过于频繁,请输入验证码
网站首页
招生简讯
就业简讯
公示公告
毕业生风采
您的位置:
首页
>
政策文件
>
详细内容
政策文件
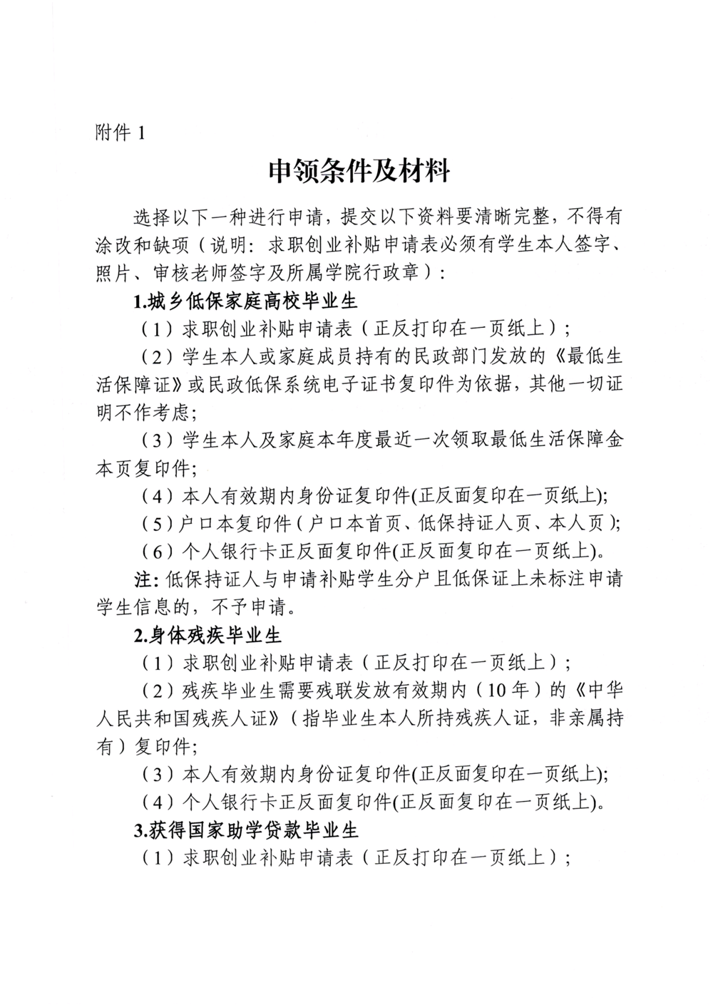
关于做好申报州直2025届毕业生求职创业补贴 工作的提示函
发布时间:2025-09-16 10:58:05
浏览次数:
次
【字体:
小
大
】
分享到:
【打印正文】
×
用户登录
登 录
账号密码登录
成功登录后,
关闭浏览器前
24小时内
7天内
一个月内
始终
保持登录状态
忘记密码?
还没有账号?
立即注册
用户登录
还没有账号?
立即注册